Blank Space

Fill-In-The-Blank Automated Phone System

blankspaceheader

blank space is a call-in phone game. It combines the classic game of ad-libbing literature with a more modern method of communication, the telephone. It presents a new way of interacting with technology in an engaging, yet accessible way. 

blankspace_callflow.PNG
 

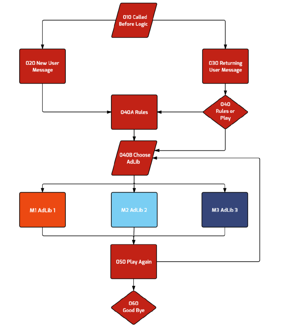
I designed the call flow, mapping calls from start to finish, for this system. 

When the user calls in, the system welcomes them depending on whether or not they have called before. If the user has never played before, then the system introduces the rules before choosing a story. If the user has played before, they are offered to choose between the rules and playing the game. 

The system then selects a story for them - either one they have not done before or one they have not done in a while. The system walks the user through each part of speech that it needs to create the story and records the user's responses. At the end, it concatenates the user's responses with the system to create a interactive story experience. It then asks the user if they want to play again and if they do, it picks another story for them. If not, then it tells the user good bye and hangs up.  

Although this system performed as expected, the limitations of the call-in system's technology and time pressure made it difficult to create a cohesive user experience. Using the user's own recorded responses to each of the AdLib questions and concatenating it at the end made it somewhat awkward for users to listen to and was distracting. Incorporating speech recognition into this particular system is key to immersing the caller into this game. 


In collaboration with Kyle Saleeby and Michelle Navarro for ESD.051 Engineering, Innovation and Design in Fall of 2015.

The full design document can be found here.